6C33CーB アンプ計画 (34)

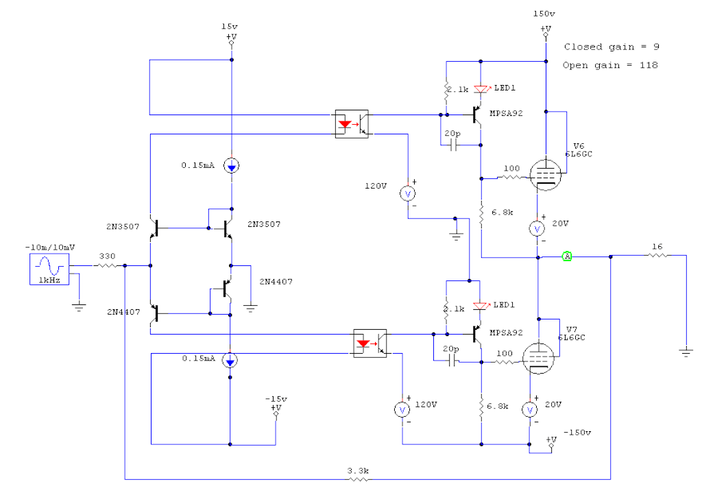
    オープンゲインが少ないので試しに一段追加した。

f:id:hohon77:20171028034004g:image

 f:id:hohon77:20171029002857g:image

   位相補正はこの方式が良さそうである。

f:id:hohon77:20171028034412g:image

 

f:id:hohon77:20171028034416g:image

   470Pまで増やすとピークは解消するが実機ではアイドリングを増すと発振する。1000Pまで増やしたが結果は同じだった。