パワーアンプ V

VーFET POWERAMP (6)

片chなら起動するのだから、検出回路を独立させておけば電源に余裕がある限り大丈夫なはずである。このように変更した。オフセット検出回路はまだ付けていない。 メインシステムで音を確認中。 JーFETと抵抗の場合の音は、抵抗の方が大人しく普通のアンプみ…

VーFET POWERAMP (5)

電源投入時のドレイン電流の急増の原因についてあれこれ考えてみると、JーFETによる定電流回路の立ち上がりが遅いということが考えられる。定電流性は犠牲になるがRとVRで構成して結果を見た。 定数は表計算ソフトで決定した。5KのVRと2.2kΩで構成する。 1.6…

VーFET POWERAMP (4)

この回路ではJーFETのランクにより初段の電流値が変わってくるのでその都度工夫する必要がある。本機では初段2.7〜3.7mAになっている。K117はIdss=4mAのものを選別して終段バイアスの初期値をー12Vにすると安全である。調整時はこの状態から徐々にバイアスを…

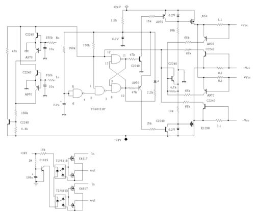
VーFET POWERAMP (3)

±24Vのアンプの電源でアイドリングを見る。350mAで安定している。 この時の特性を調べる。 できそうなので両ch作って完成を目指す。 安定動作するか安いスピーカーでテストする。アイドリング135mA、オフセット35mVとなっている。マルチメーターが二個なので…

VーFET POWERAMP (2)

基板を作り始める。 初段の電流がどうなっているか見る。これで2段目のエミッタ抵抗が決まる。330Ωに決定した。 バイアス生成はうまくいっている。ー12Vあれば大丈夫。 こちらもうまくいった。 J18をつないでアイドリングを調整する。 K60の方も調整する。 …

VーFET POWERAMP (1)

日本ではあまり話題にならないようだが、Pass VーFET POWERAMP のキットが頒布され回路図も公開されている。回路図を見ると±28Vという低電圧電源ながら出力20Wが確保されている。出力段をC結合する事によってバイアスの無駄を解消する事に成功している。 こ…

SIT シングルアンプ(2021年版)(4)

メインシステムで試聴中。 アイドリングなどの安定度はまあまあだが少し問題がある。 突然異音がする事が二度あった。びっくりしたので電源を切ったが、保護回路は特に作動してはいなかった。アイドリングの上昇も見られていない。こうなったらオフセット検…

SIT シングルアンプ(2021年版)(3)

続きを行なった。背面パネルの様子。 保護回路は背面パネルに取り付ける。 完成に近づいたところで動作のチェックを行う。 電圧は正常。 アイドリング、オフセットは正常。 こちらも正常。 シャットオフテストではLEDが点灯しなかったので基板を外してチェッ…

SIT シングルアンプ(2021年版)(2)

作り始めてみた。今回はコストを抑えるためシルバーを選んだ。 梱包の中身。 キット感がある。 最初にこの位置に大きめの穴をあける。これでヒートシンクが外しやすくなる。 ここまできたが、全部やるには一日では無理があるので作業は明日以降にする。

SIT シングルアンプ(2021年版)(1)

準備が整ったのでこれから作って行く。昨年はハイペースだったがゆっくりやって行こう。パワーアンプ III からの移植なのでできるだろうと分かっている。未知のものは結果を知りたいので速く作ってしまうのだ。 保護回路とミューテング回路は一体化させたも…