2022-10-01から1ヶ月間の記事一覧

A5 SiC MOS-FETアンプ (4)

音を確認してみるととても良いものだった。しかし二段目バイポーラのせいでアイドリングが増加してゆく事が確認された。制御ループの外にあるので致し方ない。 C2240からJ103BLに戻しバイアス関係も修正した。アイドリングは実に安定している。 完成写真 特性…

A5 SiC MOS-FETアンプ (3)

このような回路図になった。これを±15Vで運用する。 パターンを変えずに済むようTRの足の順番を変えた。 両チャンネル調整し終わったところ。これで音が聴ける。

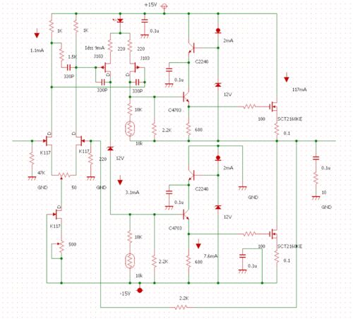
A5 SiC MOS-FETアンプ (2)

回路図と基板図を示す。これまでの知見を元に±15Vでどれくらい出るかが知りたい。 2段目の動作の確認。LEDが点灯している。 ドライバー段を入れてエミッタ電位をみる。よく合っている。 この回路で出力を見ると1W以下になった。色々試したいので±40Vでも動作…

映画 Wの悲劇 (1984)

テーマとしては女優を目指す劇団研究生がオーディションを経て有名劇場での公演に至るまでの経験を描いたものだが、単なるサクセスストーリーではなくとても複雑なものになっている。 Wの悲劇というのは和辻家で起こる殺人を主題にしたサスペンス小説であり…

A5 SiC MOS-FETアンプ (1)

A5とA6はIGBT、SiC MOS FET、GaN MOS FETに特化したアンプシリーズで、両者は基板に互換性がない。 今回はこのような基板を再生して超広帯域電圧増幅段SiC MOS-FETアンプの2台目を作る。 初日はここまで作業した。新調するのと手間のかかり具合は同じかもし…

岩波文庫  アインシュタイン著 相対性理論 (2)

物理学や数学は頭の中で処理が終わらないとわかったとは言えないので、この本も時間がかかる。サラッと書いてあることでも相当に難しいので、すっと理解できるところまで行くには数十時間かかるような気がするのである。ひょっとするとこの本で一生が終わる…

超広帯域電圧増幅段SiC MOS-FETアンプ (8)

完成写真 試聴しながらアイドリングの安定度を見ている。 特に問題ないようだ。放熱器が小さいのでファンで温度を下げている。 やはりあらゆる点で最高点を叩き出すような鳴り方である。ダイナミックで透明、それでいてサラサラと流れるように鳴る。ワイドレ…

超広帯域電圧増幅段SiC MOS-FETアンプ (7)

ドライバー段のC2240をC4073に変更した。40Wあたりでクリップするのがわかっているので低出力域で 測定した。 サーミスタの影響を受けないようにすれば歪みは直線的に下がってゆくのがわかる。 回路図と基板図 測定用の音声ファイルを編集して逆にしたものを…

超広帯域電圧増幅段SiC MOS-FETアンプ (6)

ファンで冷却しながら150mA流してみた。 C2240ドライバー 50Wでもハードクリップしていない。小出力時に歪みが増加するのはアイドリング激増時にサーミスタが暖められて、 アイドリングが減少してしまうからだ。サイン波信号は大きい順に5秒づつ再生される…

映画 河内山宗俊(1936)

この映画の元になっているのは『天衣紛上野初花』という歌舞伎であり、これは河竹黙阿弥の最高傑作と言われている。「くもいにまごううえののはつはな」と読む。 そういう事は知らずに視聴したので誰が河内山なのか見終わってから調べて知った。河内山宗俊は…

超広帯域電圧増幅段SiC MOS-FETアンプ (5)

ほぼ金田式をコピーした回路。二段目がソース接地になっている。差動よりもダイナミックレンジが大きく取れる。少なくとも二段目でのクリップは避けられる。 測定結果 まだクリップしているようだ。初段をK117GRからBL(IDSS=8.2mA)に変更する。 随分なだ…

超広帯域電圧増幅段SiC MOS-FETアンプ (4)

C2240をドライバーにしたアンプ 測定結果 出力は取れているようだが歪みが多い。金田式ではアイドリングに少なくとも150mAは流しているのでやってみる。 上手くいったようだが、早めにクリップするのが問題である。二段目の差動アンプがあやしいので対策を考…

超広帯域電圧増幅段SiC MOS-FETアンプ (3)

サーミスタの補修に取り掛かる。 瞬間接着剤とはいえ一晩寝かせてから半田付けした。 電圧増幅段のテスト ドライバー段はC2240に変更している。三歩進んで二歩下がるである。最初から一歩進めば?と思うかもしれないが、こちらの方が研究手法としてはいいの…

超広帯域電圧増幅段SiC MOS-FETアンプ (2)

片chを組み終わって調整可能なところまで来た。 出力も充分取れているようだが測定してみると高調波歪みが多すぎることがわかった。大抵は出力の低いところでは0.1%まで下がるのだが全然下がらない。負荷を5kΩにすると歪みは消滅するという現象がある。 位相…

映画 ブルク劇場 (1936)

ブルク劇場専属の名優ミッテラーはプロンプター兼執事のゼードルマイヤーと気ままな二人暮らしをおくっていた。ファンに取り囲まれるのを嫌がり、男爵夫人のサロンへの招待も全部断っていた。ところがある日散歩の途中で教会で見かけた仕立て屋の娘レニに一…

超広帯域電圧増幅段SiC MOS-FETアンプ (1)

ドライバー段にft 6GHzの2SC4703を用いる。Dualgate MOSよりもさらに広帯域となる。±40の電源に対応する。 去年作ったA6のアンプ基板をリユースするので経済的である。 改造前の基板 今回作ろうとしている回路

広帯域電圧増幅段SiC MOS-FETアンプ (3)

完成写真 試聴 ドライバー段付きでしかもダイナミックレンジが広く混変調歪みの少ないDualgate MOSである。高域もいいが低域がしっかりしている。かなりのものである。

映画 ディスタンス (2)

実行犯は勝の兄、実の元妻、きよかの夫、敦の姉ということになる。敦以外は出家にまつわるいざこざが寸劇として描かれているので事情は明白だ。問題は敦である。どうやら姉は教祖の娘であり、弟の敦は教団から距離を置いていたようだ。それは敦の実家に飾ら…

広帯域電圧増幅段SiC MOS-FETアンプ (2)

日立の3SK85を採用する。これに4.7Vのツェナーをシリーズに入れればほぼ対応できる。 回路図と基板図 半分組み上がったので特性を調べておく。

映画 ディスタンス (2001)

オウム真理教の強制捜査から5年後に着手され翌年に完成した映画である。この物語ではテロを起こした教祖、実行犯四名は自殺しており、事件から三年後の実行犯遺族の後日談として描かれる。 簡単な事件の解説から始まり、実行犯遺族四名が集合して慰霊のため…

広帯域電圧増幅段SiC MOS-FETアンプ (1)

一台目が上手くいったので次の製作に入る。 使っていない基板をリサイクルする。 取り外した部品もリサイクルする。 シャーシはA5シリーズのものを使う。ロームの石が載っている。 規格が合うかどうか確認する。 規格は二種類あるのでうっかりすると合わない…

SiC MOS-FETプリメインアンプ (7)

二段目の電流が要調整だったが上手くいったので試聴する。 気になっていたハイ落ちは解消し、全般的に聴きやすい音である。バランスがいい。低域の力感もあるし高域のキラキラ感も少し残っている。バイポーラを入れることで音づくりができるようだ。

SiC MOS-FETプリメインアンプ (6)

再びドライバー段の電圧制限(6.1V)を行うと前と同じように出力の低下が見られた。この問題の解決法は電源電圧を高くするしかないような気がする。その実験はまた後で行うことにして、ドライバー段付きSiC MOS アンプの完成を急ぐことにする。 決定した回路…

SiC MOS-FETプリメインアンプ (5)

8Ω負荷出力が1Wも出ていないので改良を試みた。まずC1775AEを肩特性が良いC2240に替えてみた。大して変わらなかった。次にJ103をIDSS=8mAのものに替える。すると調整不能の症状が出た。これはIDSS=3.4mAのものに戻した。 やはりツェナーでドライバー段の電…

SiC MOS-FETプリメインアンプ (4)

万事窮すだったが330pの位相補正を入れてみたら3.5Vのバイアス電圧が復活した。今は2.7Vになっている。 DCメカの状態で終段を入れたところ。8mA流れている。 NFBをかけてDCアンプにしたところ。アイドリング39mA、オフセット7.8mVになっている。 測定した。 …

SiC MOS-FETプリメインアンプ (3)

遅ればせながらこの回路のシミュレーターの様子を示す。 正弦波が出てくるので発振などが無ければアンプになるはずである。 だが三歩後退して一歩進んだところでトラブルが生じている。調整した後C1775AEを選別して載せたところ、マイナス側の3kΩの抵抗に発…

映画 皆月 (1999)

冒頭の文学的な置き手紙を残しての妻の失踪からの主人公の非日常は100%新宿の裏社会の解説である。主人公のオッサンはゼネコンに勤めるサラリーマンだったが妻の失踪に呆然としながらも会社を辞めて、ヤクザをしている義弟の組に入れてもらう。そこでソープ…

SiC MOS-FETプリメインアンプ (2)

SiC MOS のアンプは音がクッキリハッキリ出る割にはシンバルなどがハイ落ちに聴こえる。原因はドライバー段にあるような気がしているのである。 Sic MOSはロームのものでも外国のものでもほとんど同じである。温度係数が正なので10kΩのサーミスタが貼り付け…

SiC MOS-FETプリメインアンプ

これも長い間構想を練っていたがやっと形になってきた。A6のシャーシを用いる。 シミュレーターでは動作したが現物がどうなるかはまだ謎である。 この二つではどちらがいいのだろう。 どう考えても5ピン端子が必要である。 初日は基板の電源周りまで作る。 …