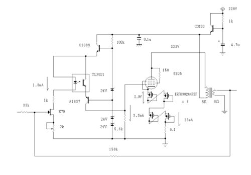
引き続き製作を続ける。このような回路になった。MOSーFETは片ch8個必要になる。 基板の様子 アイドリングは安定している。
引用をストックしました
引用するにはまずログインしてください
引用をストックできませんでした。再度お試しください
限定公開記事のため引用できません。