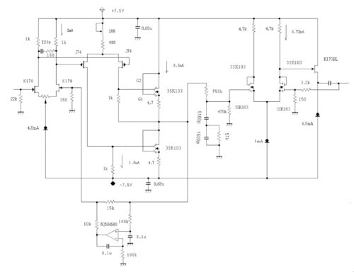
回路と基板図はこのようなものになる。 特性を調べる。 前段アンプ 後段アンプ トータル ゲイン、DCサーボなど色々と問題がある。完成まで行けるかちょっと怪しくなってきた。
引用をストックしました
引用するにはまずログインしてください
引用をストックできませんでした。再度お試しください
限定公開記事のため引用できません。