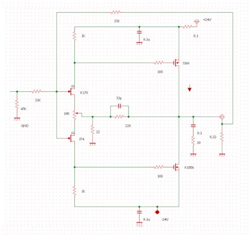
この定数に変更した。 NFBが多くかかっている。 アイドリングとオフセットの安定性をみる。まだ電流正帰還はかけていない。 どちらも合格点なのでフルレンジSPで音を聴いてみる。 上條アンプほど良くはないがまだ何とも言えない。 オンオフ法でZoを調べた。 …
引用をストックしました
引用するにはまずログインしてください
引用をストックできませんでした。再度お試しください
限定公開記事のため引用できません。