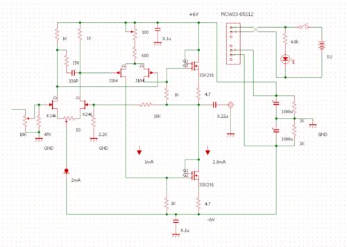
図面を書き直した。 測定結果 電源変更の効果が表れている。 完成写真 音はこれから聴いて行く。
引用をストックしました
引用するにはまずログインしてください
引用をストックできませんでした。再度お試しください
限定公開記事のため引用できません。