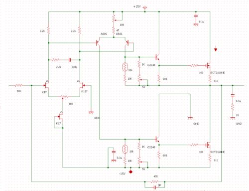
この様な回路になる。 測定した 今までと打って変わって素晴らしい特性である。 完成写真 試聴前のアイドリング確認 https://youtu.be/ArsrCJXxAIM 音はとても良いものだったが、アイドリングが100mAを超えて上がって行くので長くは聴いていられない。
引用をストックしました
引用するにはまずログインしてください
引用をストックできませんでした。再度お試しください
限定公開記事のため引用できません。