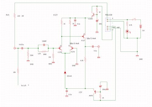
六部作の改造に着手する。電源分離式と真空管式のノイズは市販アンプレベルに達している。 VI の電源部に電気二重層コンデンサーを投入し、バイアス電源をLM337シャントレギュレーターに替える。 LEDが点灯しているがこれは飾りである。 音がずいぶん明確に…
引用をストックしました
引用するにはまずログインしてください
引用をストックできませんでした。再度お試しください
限定公開記事のため引用できません。