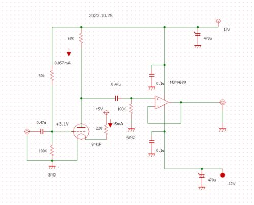
このような回路。6418と違う点は正のグリッドバイアスを与える回路が付加されている事である。 Nutubeの動作を見る。 ヒーター電流 プレート電流 グリッドバイアス これはヒーター電流が15mA(15mA)、プレート電流が0.057mA(0.044mA)、バイアスが+3.1V(+…
引用をストックしました
引用するにはまずログインしてください
引用をストックできませんでした。再度お試しください
限定公開記事のため引用できません。