DUAL GATE MOS FET プリアンプ II (1)

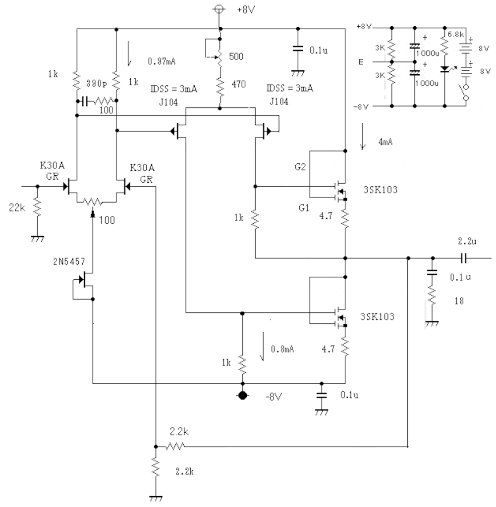
     もう一台作ってみる。最初に書くのは基板図でその後に回路図ができる。

 

 f:id:hohon77:20170402183156g:image

 

 f:id:hohon77:20170408171131g:image

  この二つの図は随時更新されている。