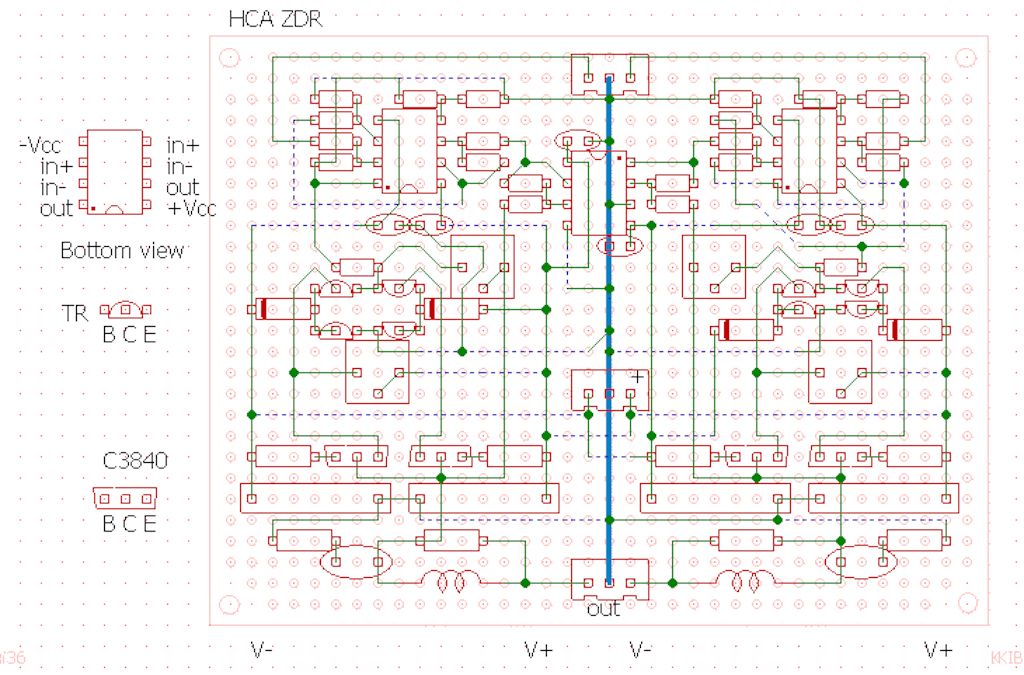
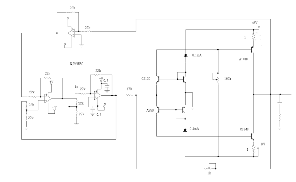
実際に組んでみた。
発振しているのかHCA部のゲインを下げないとうまく動作しない。出力は極小になる。次の方法を考える。
引用をストックしました
引用するにはまずログインしてください
引用をストックできませんでした。再度お試しください
限定公開記事のため引用できません。