CR型イコライザー III

   このような構成で実験してみる。

 f:id:hohon77:20170504112944g:image

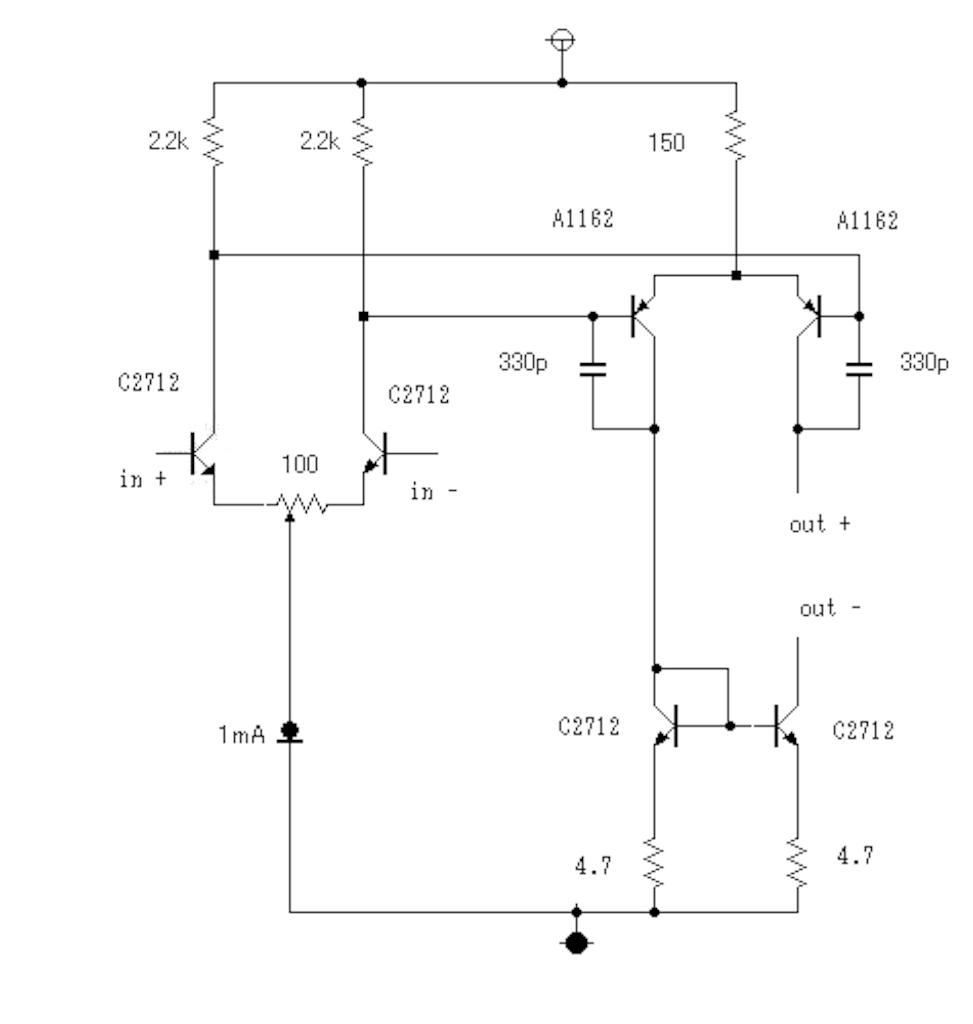
    ディスクリートの部分にはいろいろ載せられるが最初はバイポーラ入力のアンプにする。

f:id:hohon77:20170504111504g:image 

f:id:hohon77:20170504111646g:image

  ゲイン100倍の時のノイズフロアを見る。

 

f:id:hohon77:20170504111908g:image

 

f:id:hohon77:20170504111913g:image

 

f:id:hohon77:20170504111932g:image

  意外にもディスクリートが一番良い。

f:id:hohon77:20170504112025j:image

f:id:hohon77:20170504112001g:image

   最大出力が小さいのは 前段アンプにバッファが無いためと思う。