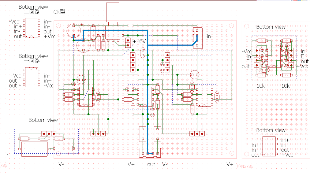
CR型イコライザー III (4)

  DCサーボを組み込む。モジュール着脱式になっている。

f:id:hohon77:20170508111443j:image

    信号経路からケミコンを追放した。聴き慣れた音になっている。PRAー2000を聴いているかのようだ。

f:id:hohon77:20170508111455g:image

 

f:id:hohon77:20170508111511g:image

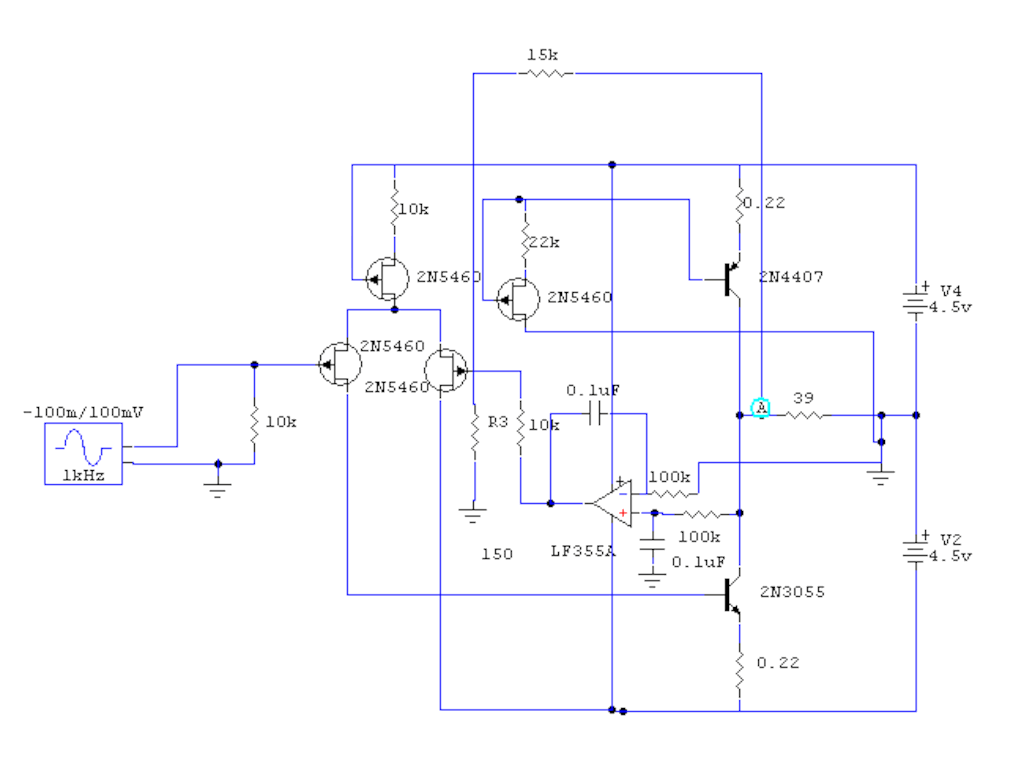
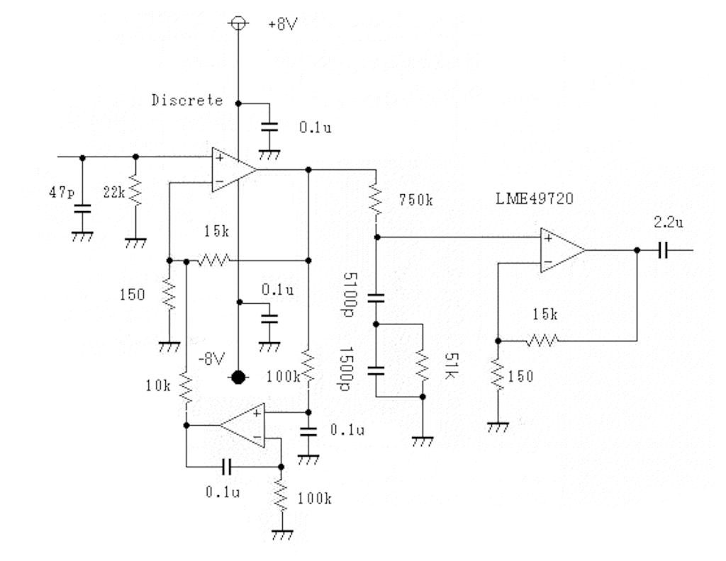
 定数はシミュレーターで決定した。

f:id:hohon77:20170508111519g:image

 

f:id:hohon77:20170508111527g:image