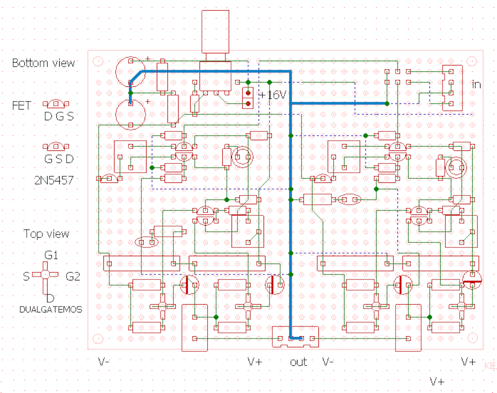
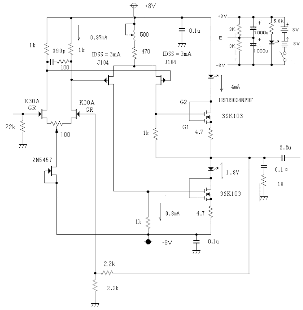
DUAL GATE MOS FET プリアンプ II (4)

    うんともすんとも鳴らなくなったので調べてみると終段の石が壊れていた。3ヶ月の運用で壊れたことになる。耐圧オーバーなので今度はLEDを入れて運用する。

 

f:id:hohon77:20170725072152j:image

 

f:id:hohon77:20170725072204g:image

 

f:id:hohon77:20170725072214g:image