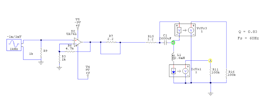
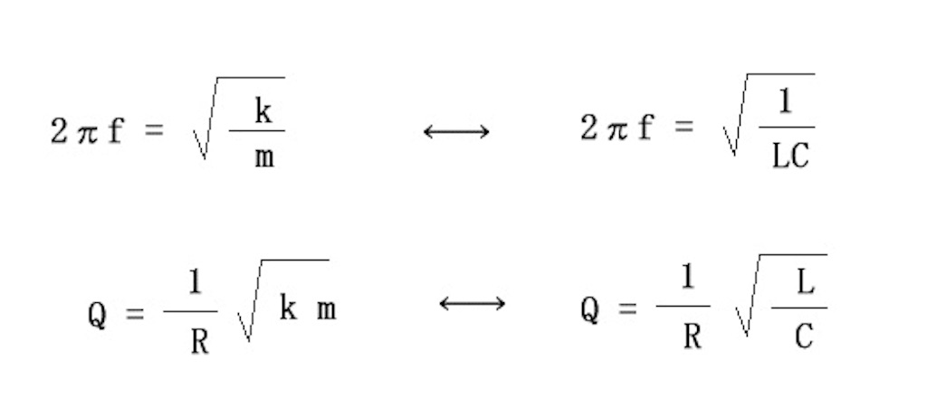
2018-01-11 電子回路シミュレーター 負性インピーダンスアンプ 2次のハイパスフィルターを書いてみる。 Bがフィルター出力、Aが速度特性。(ボイスコイル速度はボイスコイルを流れる電流に比例する。) 単振動とフィルターの関係。素子の定数はこの式で計算する。fs=50Hzの条件で描画させる。